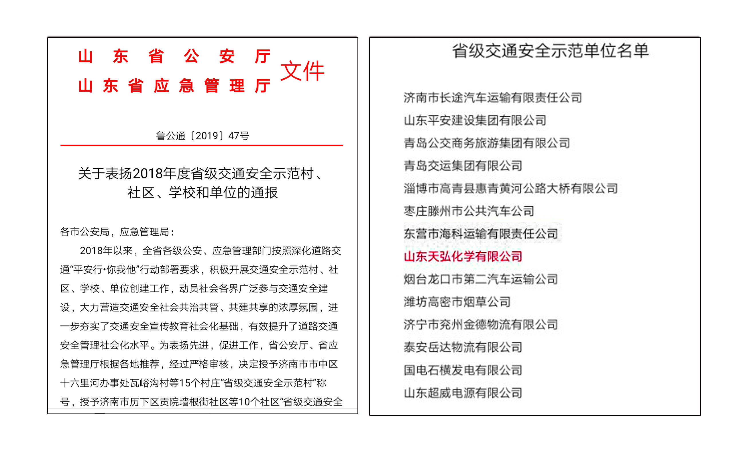
近日,山东省交公安厅与省应急管理厅共同下发《关于表扬2018年度省级交通安全示范村、社区、学校和单位的通报》,表彰了一批在道路交通安全和管理中表现优异的单位。其中,天弘公司从众多参选单位中脱颖而出,荣膺“省级交通安全示范单位”称号。
“省级交通安全示范单位”评选活动,是全省各级公安、安监部门按照深化道路交通“平安行·你我他”行动部署要求,进一步夯实交通安全宣传教育社会化基础,动员社会各界广泛参与交通安全建设,大力营造交通安全社会共治共管、共建共享的浓厚氛围,评选出在安全出行与安全教育等方面取得突出成绩的村、社区、学校、单位组织,标榜先进,树立典型,为全省道路交通安全管理社会化水平的有效提升做出积极贡献。
多年以来,天弘公司一直把安全工作当成首要任务来抓,制定了“以人为本,安全为天”的管理理念,每年都开展一系列的安全教育活动,提高职工的安全意识,增强职工的安全观念,积极打造“企业重视、职工放心、社会认可”的安全出行单位,公司投资配备有包括职工班车、商务接待等多种类、多功能的车队体系,并通过一系列严密的制度与措施强化管理,构建了规范的用车制度和和谐稳定的运输关系。
此次“省级交通安全示范单位”荣誉称号的获得,既是鼓励,更是鞭策。接下来,天弘公司将进一步开拓进取、锐意创新,珍惜荣誉、再接再厉,发挥示范带头作用,在道路安全工作工作中再创佳绩、再立新功。
